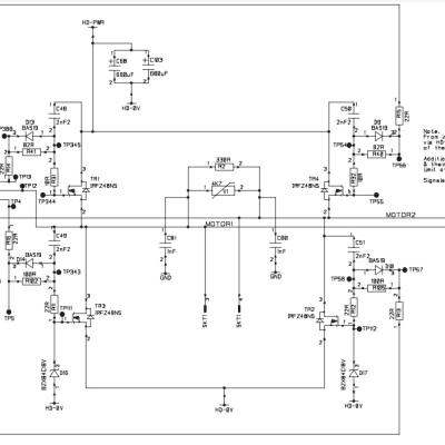
Raymarine ACU 400 autopilot computer, it works normally on starboard side, on the port turn it doesn't work at all. This one got me thinking a lot. One of the 4 bridge mosfets was gone.
It was shorted from drain to gate. They usually get shorted from source to drain but not this time. That is why computer didn't reported overload error. On the scope i saw that pins 6 and 7 of the half bridge driver never go into low level, although they should when changing directions... Signals on the input side are looking good, so the problem is not in the logic gates before bridge drivers... Half bridge driver IR2183S was also gone and one diode... Changed everything but.... Still nothing... After some time I discovered that also track that goes from pin 4 of half bridge driver to resistor-diode-mosfet gate is completly gone! Board is multilayer and track goes between layers, I can't belive this also happened? Soldered wire instead of track, putted IRFZ44N just for testing, and it finally works! Pictures from the oscilloscope what low and high levels on the output of the driver should look like... Now waiting for the IRFZ3805, in all this electronic junk that I have for parts I can't find any to replace it...


